本次实习通过电子焊接电路板(洞洞板可调直流稳压电路与PCB小黄鸭收音机电路),训练对基本焊接工具、对万用表等测量工具的掌握;掌握手工焊接的方法;了解元器件的基础知识,如:电阻器,电容,电感等相对应的封装知识等等;了解电路板的种类;学习使用 Multisim 仿真实现稳压源等等的技能来达到制作要求的。
双路输出可调直流稳压电路
先由一个整流电路进行AC全桥整流成DC,再滤波整形,以便形成一个相对平稳幅度的直流输出电源,搭配集成电路LM337,LM317使用(稳压电路),输出一个稳定的直流电压。
大致框图如下:


1 个 LM317 集成稳压器1 个 LM337 集成稳压器,1 个 B2K 电位器,120Ω和 1kΩ电阻各 2 个,1 个 2200uF/50V 有极电容,1000uf/50V、10uf/25V、100uf/25V 型有极电容、100nf 无极电容各 2 个,8 个 IN4007 二极管。
4.使用Multisim(或proteus)对电路图进行仿真,按输出数据要求测试仿真结果。

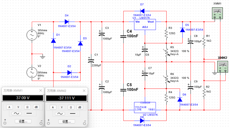
本次实验的仿真使用multisim14.1平台,仿真时略去原先原理图的变压器,并使用了两个理想的POWER SOURCE串联(两个source的连接处接地)来代替±15V交流电压输入,此处处理意在更加真实模拟仿真实际实验室操作效果。在此处仿真中,所使用元件为本人实际操作时的元件(实际电路中两个2K ohms滑动变阻器用一个同轴2K ohms双电位器代替,该处仿真图上使用两个2K ohms滑动变阻器)。本次仿真测试电路各项仿真结果为图所示:




从上面6图,我们可以看出,当正/负电阻器(实操时,因材料限制,原理图上两个电阻器用一个同轴电位器来代替)同时变大/变小时,对应的正/负输出也相对应地变大/变小,
各种情况下的输出值至于下表之中:
参数对照 红表笔接正输出端,黑表笔接地 红表笔接负输出端,黑表笔接地
最大值MAX(V) 17.158 -17.158
最小值MIN(V) 2.504 -2.504
参数 万用表接负输出端时 万用表接正输出端时
MAX(V) -16.88 16.87
MIN(V) -2.55 2.54
在实验室具体实操时测量数据图片如下所示:






在电路布局时:为了使元器件分布尽量紧靠,又要使在洞洞板上可以不使用飞线来完成排线,同时使电气特性尽可能好,因此花了比较长的时间来考虑版面布局,在焊接前用笔在电路板上画线作记号,标明连线位置。随后便开始焊接。
在安装过程时:对于LM317,LM337的引脚,通过在网路上找其芯片手册来获得其引脚数据。对于电位器六个脚各自的连线方法一开始并不懂,通过向老师请教及网上社区查询B2K电位器,学会其工作原理。因自己之前参加过电赛,有相关的布线焊接经验,所以整体焊接起来较为顺利。
在调试过程中:在调试过程中通过接入变压器的电源使用万用表测量输出的电压,结果与仿真结果有所误差。后通过仔细排查电路走线和电表测量是否有短路或者断路情况,最终发现是一处引脚焊接连上一起。最终将用焊笔将其连焊的去除,重新调试测量最终得到了与仿真结果接近的数据。
本次所做的可调稳压电源是±2.55-16.88V,由于器件的制造差异和变压器输入电源电压和所要求的有稍微的差异,但总体来说,制作质量较好,达到预期实习效果,完成了制作要求。
实习所测得的实验数据,与仿真数据相比,MAX输出相差0.278V左右,MIN输出0.036V以内。因为元器件的损耗以及实际测量误差的存在,所以可以认为:该实操得到的数据符合仿真得到的数据,符合题目要求,可以认为本次电子工艺实习是成功的。
若电源输出为±1.25V~37V:先查询LM317、LM337的输出表达式如图:



可以计算可得:正输出: Vout=1.25*(1+R2/R1)
负输出:Vout =-1.25*(1+R2/R1)
由此可以得:要使输出为37V,可由各自的R2/R1的比值确定,为LM317\LM337的R2/R1=0-28.6,即可实现从1.25~37V的调节,仿真结果如图:


另外,要使输出从0开始,应该引入-2.5V的输出来抵掉原来2.5V的输出,可以如下图:


稳压管 D10、D11 构成补偿电路,当调节R5电位器为0时,适当调节R6使输出电压接近于0V,后继续增加R6的阻值,输出电压 Uo 变大。
主要参数包括:规格参数、特性参数与质量参数。规格参数包括了:标称值,允差值、额定值与尺寸。
常用数值标注方法:1、直接标注法(例:4R7(4.7ohms)、103(10*103)、14(1*104));2、四道色环标称;3、五道色环标称。
蓝灰红 金;黄紫黑 金
红黑黑棕 棕;橙白黑金 棕
a “橙白黄 金” 390000ohms±5%
b“棕黑金 金” 1.0ohms±5%
c“绿蓝黑棕 棕” 5600ohms±1%
d“灰红黑银 棕” 8.20ohms±1%
按使用的材料分:金属膜电阻(用于精密电路中),炭质电阻(早期电路 中使用)、炭膜电阻(现在电路中使用最普遍)、保险电阻(用于电路中的 电流保护和温度保护)、半导体电阻(用于传感器的敏感电阻)、水泥电 阻(用于功率较大的场合)、线绕电阻(用于功率较大且需要较严格的场 合);
按结构分:固定电阻(一般不需要调节的电路中使用)、可调电阻(用于 需要随时可以调节的电路)、半可调电阻(用于小范围调节的电路)、电 位器(用于亮度、声音、对比度等模拟量调节的面板上);
技术指标:有标称值、额定功率、允许偏差等;
用途:限流、分压、耦合、负载、调节电压和信号大小等。
分类:贴片电容、陶瓷介质电容、薄膜介质电容、空气介质电容、钮 电解电容(CA)铝电解电容、玻璃釉电容、低频瓷介电容(CT)、高频瓷 介电容(CC)、聚丙烯电容(CBB)、聚苯乙烯电容(CB)、聚酯电容( CL);
技术指标:有标称值、允许偏差、额定电压、漏电阻、漏电流和稳定性等;
用途:耦合、滤波﹑退耦、高频消振、谐振、旁路、中和、定时、积分、微分、分频、负载电容。
本次实习中,学习了很多关于实际焊接操作的知识,得自己不再停留在仿真层面,拓宽了自己的技能面,掌握了手工焊接的技术方法。在本次实习中,我用了大约一天半左右的时间就焊接调试完自己的稳压器电路以及选做的小黄鸭收音机,效果基本达到预期要求。此外,也为在焊接过程中遇到困难的班里的其他同学提供了帮助,例如焊接贴IC9088。更加深刻理解万用表为什么叫万用表了,可以用来检查是否通路,可以用来测量电阻大小,还可以用来判断二极管的正负极,还有很多很多的功能对于使用Multisim 的仿真更加熟练了,能记住一些元器件的查找方法。在这次实习中,最主要的还是学到了实际操作,给自己的能力带来了长进。存在问题也有很多,比如元器件排版虽然整齐但是由于方向放置不恰当导致焊接出现困难。焊接完成的收音机接受的信号不稳定有杂音,通过仔细排查,重新焊接天线,使用新的干电池为收音机的工作环境提供充足的电压最终得到不错的收音效果等等。



最开始焊接完成后可以接收到电台但信号不稳定,有较大的杂音,后经过天线电路的重新焊接,在不同方向和位置测量接受电台效果及换用新的干电池以提供工作环境所需的电压电流最终解决问题所在,实现较好的收音效果。
据焊接完实测:该FM小黄鸭收音机在信号强度较好的位置能够接收到8个电台。声音清晰响亮,音质较高。
📢博客主页:https://blog.csdn.net/weixin_43197380📢欢迎点赞👍收藏⭐留言📝如有错误敬请指正!📢本文由Loewen丶原创,首发于CSDN,转载注明出处🙉📢现在的付出,都会是一种沉淀,只为让你成为更好的人✨文章预览:一.分辨率(Resolution)1、工业相机的分辨率是如何定义的?2、工业相机的分辨率是如何选择的?二.精度(Accuracy)1、像素精度(PixelAccuracy)2、定位精度和重复定位精度(RepeatPrecision)三.公差(Tolerance)四.课后作业(Post-ClassExercises)视觉行业的初学者,甚至是做了1~2年
项目场景Baumer工业相机堡盟相机是一种高性能、高质量的工业相机,可用于各种应用场景,如物体检测、计数和识别、运动分析和图像处理。 Baumer的万兆网相机拥有出色的图像处理性能,可以实时传输高分辨率图像。此外,该相机还具有快速数据传输、低功耗、易于集成以及高度可扩展性等特点。 Baumer堡盟VCX相机为堡盟全系列相机中的主流常用相机,性能强大、坚固可靠,易于集成,常用与一般行业的检测定位识别使用。问题描述工业相机的触发有多种方式:1.硬件触发:使用外部硬件设备来触发相机,如传感器或开关。2.软件触发:使用软件来触发相机,可以是手动的也可以是自动的。3.同步触发:使相机的触发与其他设备或系
当前正在动态创建一个resizable当我点击屏幕时mousedown上的元素。jQueryUI自动添加句柄以允许用户单击并拖动以随后调整元素的大小。我想触发句柄,这样只要用户没有触发mouseup,他们就会调整新创建的元素的大小。我在文档中找不到任何显示单击这些句柄时触发的事件的内容。在创建元素、放置在屏幕上并设置为resizable后,我尝试在句柄上执行mousedown和click。这些都不起作用。有谁知道如何触发调整大小操作的开始?或者,如果有人知道如何记录jQueryUI事件,我可以使用它来查看单击句柄时发生的操作,遵循相同的路径,并在此处发布我的结果。
是否可以为jQueryUI的resizable添加触摸捏合支持?所以在iPad上,你不需要使用指定的handle来调整大小,但你可以只用两根手指在元素上捏合来调整大小。 最佳答案 jQueryUITouchPunch正是您要找的。它为jQueryUI添加了触摸事件支持,并在包括iPad、iPhone、Android和其他支持触摸的移动设备在内的各种平台上进行了测试。 关于javascript-jQueryUI可调整大小的捏合,我们在StackOverflow上找到一个类似的问题:
长话短说:博士;是否可以使对象的属性仅可调用(作为函数)?这是什么意思classFoo{bar(value){returnvalue}}letnewFoo=newFoo()console.log(newFoo.bar(123))//shouldworkfineasfunctionisinvokedconsole.log(newFoo.bar)//hereineedtothrowordisplayanerrorinsteadofreturningvalue我试着用Proxy做到这一点和handler.get陷阱,但我不知道如何捕获它是函数调用还是只是属性访问,classFoo{bar(v
我读了jquerydocumentationofpluginauthoring并且对此很熟悉。但是,给出的示例总是对一组先前匹配的元素进行操作。我想创建一个可以同时执行这两项操作的函数://exampleusageofmyto-be-createdpluginfunction//thisisthewaydescribedinthedocs,andIknowhowtodothat$("a").myFunction()//butIalsowanttobeabletocallthefunctionwithoutacollection:$.myFunction();如果调用$.myFuncti
我正在尝试使用jquery制作一个既可调整大小又可拖动的div。然而,实现似乎有很多问题。我发现了几个类似的问题,但没有解决方案。InjQuery,Howtofixcontainmentbugwhenusingresizable()anddraggable()simultaneously?ResizingaJQueryDraggableelement'scontainmentparentwhiledragging我尝试使用多个position配置,还尝试了refreshPositions选项,没有任何效果。我遇到的错误:当快速移动子项时(特别是在圆圈中移动时),它经常会破裂并脱离限制。
我正在使用jQueryresizable方法来调整div的大小,它在鼠标上工作正常但在触摸屏上它不起作用..它不显示可调整大小的光标并且不在触摸设备上调整大小。像android三星平板电脑,请告诉我如何解决这个问题。笨蛋http://plnkr.co/edit/mU18FfjoXRHgRkzAvIcx?p=preview请指导我如何在触摸设备上进一步进行。 最佳答案 我尝试了touchpunch,它成功了。这是来自theirgithubpage的说明:Justfollowthesesimplestepstoenabletouchev
所以我创建了一个Bootstrap模态,我正在尝试使用jquery调整它的大小。我的调整大小是水平工作的,但如果您尝试垂直调整大小,就像模态内部的内容不包含在我尝试调整大小的元素中一样。我尝试在.resizable()上使用“alsoResize”属性并将所有div包含在模态中,但这似乎会导致其他问题。$('.modal-content').resizable({alsoResize:".modal-header,.modal-body,.modal-footer"});这是我的例子:https://jsfiddle.net/p7o2mkg4/ 最佳答案
更新:postingontheTinyMCEforum之后(在提供赏金之前我应该做的事情)主要问题可能已经解决,但我仍然非常愿意接受关于如何禁用可调整大小行为的其他问题(帖子末尾的数字2和3)).我在IE8(不是其他版本)中使用TinyMCE保存内容时遇到问题。在IE中,编辑器中的某些元素在每个Angular落都有handle和可拖动的“边框”,当您聚焦开始编辑时,可能会出现条纹边框:问题:如果我在粗边框仍然可见时提交表单(图像中的状态3),表单将不会保存内容。我必须单击编辑器的另一个区域以使所有边框消失,然后提交表单。我使用的是TinyMCE3.4.6jQuery包,我在其他浏览