天然蛋白质具有临界稳定性的特征,然而临界稳定性使得蛋白质遭受胁迫压力后极易发生错误折叠并失去功能。体内蛋白质在错误折叠后产生的聚集沉淀被认为是多种疾病发生发展的原因。因此,优化蛋白质的稳定性是科学研究与工程应用领域亟待解决的关键问题。Rosetta是一种生物物理建模工具,根据蛋白质的氨基酸序列有效预测蛋白质的结构,在此基础上可以从头设计各种类型的全新蛋白质。基于 Rosetta 系列算法的蛋白设计在过去十年中在创新蛋白药物、抗体、疫苗、新型合成生物学元件及纳米药物等生物大分子研究领域中被广泛使用。
应新老客户的培训需求,特举办“机器学习集成多组学、Rosetta从头蛋白抗体设计、计算机辅助药物设计”专题培训班,本次培训主办方为北京软研国际信息技术研究院,承办方为互动派(北京)教育科技有限公司,具体相关事宜通知如下:
专题一:集成多组学数据的机器学习在生物医学中的应用专题

专题二 :Rosetta 从头蛋白抗体设计、结构优化及在药物研发中的应用


专题 三: : CADD 蛋白结构分析、虚拟筛选、分子对接(蛋白- - 蛋白、蛋白--多肽)

1、本次系列课程共三个专题,专题一、三采用腾讯会议在线直播的形式,课后提供无限次回放视频。专题二采用北京线下授课的形式,面对面教学,与老师及时进行沟通。所有专题均建立永不解散的课程群,长期互动答疑,学员学完后可以继续与专业老师同学交流问题,巩固学习内容,从而更好地满足学员不同方面的论文及实际科研工作需求;
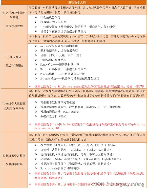
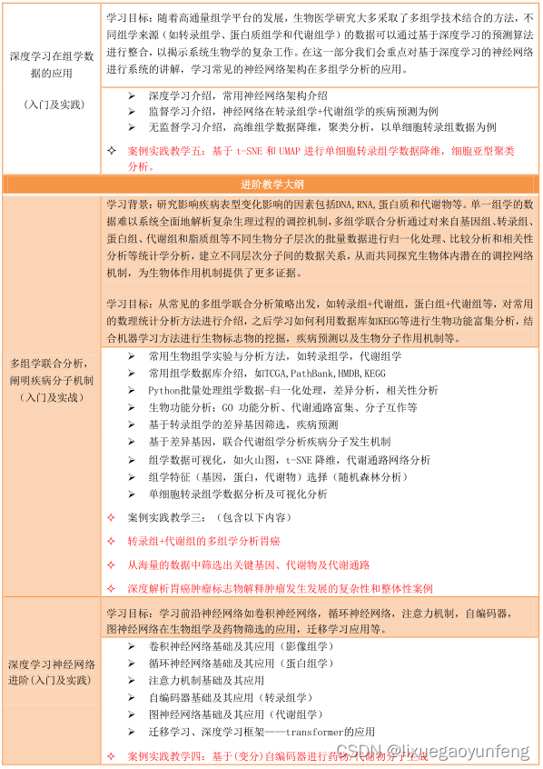
2、专题一课程通过基础入门+进阶实例演练的讲授思路,从初学及应用研究角度出发,带大家实战演练机器学习在多组学整合分析中的数据处理、预测模型以及生物学意义阐述等,助力大家掌握多种机器学习算法模型的构建以及在多组学联合分析在肿瘤及慢性病中的实际应用,并介绍当下深度学习算法高维组学数据处理,生物网络挖掘的前沿方法,最后以论文复现讲授单细胞组学论文的常用图表制作、细胞差异分析、细胞注释(自动与手动)、蛋白-蛋白相互作用网络构建与可视化,助力于研究创新机器学习算法解决生物学及临床疾病问题与需求。
3、专题二课程以Rosetta软件为基础,以实例讲授和练习为主。依次讲授Rosetta软件基础、蛋白质结构viewer、结构扰动与结构优化、蛋白质复合物预测、抗体抗原模型处理与对接、SSD和MSD设计、 CartisenDDG 突变扫描、RosettaScript开发流程、序列与结构设计、从头蛋白质设计等的操作等多个内容。
4、专题三课程带您一步步实操学习蛋白结构分析、同源建模、虚拟筛选、分子对接(半柔性、柔性对接、蛋白-蛋白、蛋白-多肽、酶蛋白-配体、核酸-小分子、共价对接)、药效团模型、定量构效关系、碎片化药物设计、Gromacs 分子动力学模拟与结果分析,并以实例讲解与练习为主,达到即学即用效果,帮助学员系统掌握计算机辅助药物设计技术,助力学术研究;
我有一个模型:classItem项目有一个属性“商店”基于存储的值,我希望Item对象对特定方法具有不同的行为。Rails中是否有针对此的通用设计模式?如果方法中没有大的if-else语句,这是如何干净利落地完成的? 最佳答案 通常通过Single-TableInheritance. 关于ruby-on-rails-Rails-子类化模型的设计模式是什么?,我们在StackOverflow上找到一个类似的问题: https://stackoverflow.co
我主要使用Ruby来执行此操作,但到目前为止我的攻击计划如下:使用gemsrdf、rdf-rdfa和rdf-microdata或mida来解析给定任何URI的数据。我认为最好映射到像schema.org这样的统一模式,例如使用这个yaml文件,它试图描述数据词汇表和opengraph到schema.org之间的转换:#SchemaXtoschema.orgconversion#data-vocabularyDV:name:namestreet-address:streetAddressregion:addressRegionlocality:addressLocalityphoto:i
我将应用程序升级到Rails4,一切正常。我可以登录并转到我的编辑页面。也更新了观点。使用标准View时,用户会更新。但是当我添加例如字段:name时,它不会在表单中更新。使用devise3.1.1和gem'protected_attributes'我需要在设备或数据库上运行某种更新命令吗?我也搜索过这个地方,找到了许多不同的解决方案,但没有一个会更新我的用户字段。我没有添加任何自定义字段。 最佳答案 如果您想允许额外的参数,您可以在ApplicationController中使用beforefilter,因为Rails4将参数
有时我需要处理键/值数据。我不喜欢使用数组,因为它们在大小上没有限制(很容易不小心添加超过2个项目,而且您最终需要稍后验证大小)。此外,0和1的索引变成了魔数(MagicNumber),并且在传达含义方面做得很差(“当我说0时,我的意思是head...”)。散列也不合适,因为可能会不小心添加额外的条目。我写了下面的类来解决这个问题:classPairattr_accessor:head,:taildefinitialize(h,t)@head,@tail=h,tendend它工作得很好并且解决了问题,但我很想知道:Ruby标准库是否已经带有这样一个类? 最佳
我正在尝试使用Curbgem执行以下POST以解析云curl-XPOST\-H"X-Parse-Application-Id:PARSE_APP_ID"\-H"X-Parse-REST-API-Key:PARSE_API_KEY"\-H"Content-Type:image/jpeg"\--data-binary'@myPicture.jpg'\https://api.parse.com/1/files/pic.jpg用这个:curl=Curl::Easy.new("https://api.parse.com/1/files/lion.jpg")curl.multipart_form_
无论您是想搭建桌面端、WEB端或者移动端APP应用,HOOPSPlatform组件都可以为您提供弹性的3D集成架构,同时,由工业领域3D技术专家组成的HOOPS技术团队也能为您提供技术支持服务。如果您的客户期望有一种在多个平台(桌面/WEB/APP,而且某些客户端是“瘦”客户端)快速、方便地将数据接入到3D应用系统的解决方案,并且当访问数据时,在各个平台上的性能和用户体验保持一致,HOOPSPlatform将帮助您完成。利用HOOPSPlatform,您可以开发在任何环境下的3D基础应用架构。HOOPSPlatform可以帮您打造3D创新型产品,HOOPSSDK包含的技术有:快速且准确的CAD
本教程将在Unity3D中混合Optitrack与数据手套的数据流,在人体运动的基础上,添加双手手指部分的运动。双手手背的角度仍由Optitrack提供,数据手套提供双手手指的角度。 01 客户端软件分别安装MotiveBody与MotionVenus并校准人体与数据手套。MotiveBodyMotionVenus数据手套使用、校准流程参照:https://gitee.com/foheart_1/foheart-h1-data-summary.git02 数据转发打开MotiveBody软件的Streaming,开始向Unity3D广播数据;MotionVenus中设置->选项选择Unit
文章目录一、概述简介原理模块二、配置Mysql使用版本环境要求1.操作系统2.mysql要求三、配置canal-server离线下载在线下载上传解压修改配置单机配置集群配置分库分表配置1.修改全局配置2.实例配置垂直分库水平分库3.修改group-instance.xml4.启动监听四、配置canal-adapter1修改启动配置2配置映射文件3启动ES数据同步查询所有订阅同步数据同步开关启动4.验证五、配置canal-admin一、概述简介canal是Alibaba旗下的一款开源项目,Java开发。基于数据库增量日志解析,提供增量数据订阅&消费。Git地址:https://github.co
我正在尝试在Rails上安装ruby,到目前为止一切都已安装,但是当我尝试使用rakedb:create创建数据库时,我收到一个奇怪的错误:dyld:lazysymbolbindingfailed:Symbolnotfound:_mysql_get_client_infoReferencedfrom:/Library/Ruby/Gems/1.8/gems/mysql2-0.3.11/lib/mysql2/mysql2.bundleExpectedin:flatnamespacedyld:Symbolnotfound:_mysql_get_client_infoReferencedf
文章目录1.开发板选择*用到的资源2.串口通信(个人理解)3.代码分析(注释比较详细)1.主函数2.串口1配置3.串口2配置以及中断函数4.注意问题5.源码链接1.开发板选择我用的是STM32F103RCT6的板子,不过代码大概在F103系列的板子上都可以运行,我试过在野火103的霸道板上也可以,主要看一下串口对应的引脚一不一样就行了,不一样的就更改一下。*用到的资源keil5软件这里用到了两个串口资源,采集数据一个,串口通信一个,板子对应引脚如下:串口1,TX:PA9,RX:PA10串口2,TX:PA2,RX:PA32.串口通信(个人理解)我就从串口采集传感器数据这个过程说一下我自己的理解,