TPS5430手把手教学
一、buck电路原理
二、tps5430芯片介绍
三、tps5430参考电路讲解以及PCB布局
一、buck电路原理
BUCK电路原理:
BUCK电路,又称降压式变换电路,由开关(一般是MOS管),二极管,电感,电容,电阻组成。(电路需要比较高的开关频率,较理想的开关元件就是MOS管)

电路的拓扑结构如下图所示,和boost电路也很相像。
电路实现降压的原理类似pwm脉宽调制,但是在输出端对pwm波进行了处理。
我们知道,总电压和输出电压之比等于开关打开和整个周期的时间之比。那么,控制好开关输出的矩形波占空比就能得到等效的输出电压。
但是,实际电路输出电压不可能是矩形波,我们希望理想状态下是恒定的电压,则需要对矩形波进行处理。
考虑在电路工作一段时间后的完全响应(不考虑零状态响应的情况)
开关导通时的回路如下图所示
前一时刻的电路为开关断开,所以导通时,电路中的电流逐渐增大,此时Vin电源给电容和电感充电,RL输出的电压逐渐增大,二极管反向关断。此时,电感,电容将一部分电能转化为磁能储存起来。由于电感和电容在充电,电路中的电流增大的速度会降低。
开关断开时

电路右侧形成回路,此时为零输入状态,电路中的电流总体趋势为下降,由于电感的存在,会阻碍开关断开时电流的减小,并将电感中的能量释放出来。电容正极上方的电位也小于电容正极板电位,所以电容放电,也将电容的能量释放,阻碍电路中电流的减小。
通过开和关的两个回路,电容和电感将导通时的电压“拉低”,关断时的电压“升高”,将原本的矩形波变为如下图所示

高频率开关的一个时间周期内,电容电感的充放电的时间效应明显。当一个周期的平均输出电压小于理论电压时,电感电容充电时的电压大,储存的能量更多,输出时的电压则会提高,最后稳定在该占空比对应的理论电压左右。
开关频率很高时,电容电感维持在理论电压值左右,“来不及”充放电。所以输出电压较稳定,但是在理论上电路就会产生纹波,实际buck的电路,纹波确实会相对较大。
二、tps5430芯片介绍
1.1芯片引脚图

1.2芯片引脚说明
| 名字 | 引脚 | 功能概述 |
| BOOT | 1 | 升压电容的高侧FET栅极驱动器。与PH端连接0.01uF低ESR电容 |
| NC | 2,3 | 空闲端 |
| VSENSE | 4 | 反馈电压调节器。连接到输出电压的分压器。 |
| ENA | 5 | 开关控制。低于0.5V停止工作,一般悬空使能。 |
| GND | 6 | 接地端。连接到使用PowerPAD |
| VIN | 7 | 输入电源电压。旁路到GND管脚VIN端子间用低ESR陶瓷电容器连接。 |
| PH | 8 | 高偏功率MOSFET的源级。连接到外部电感器和二极管。 |
| PowerPAD | 9 | 一般作为GND连接到外露焊盘 |
1.3芯片重要参数
(1)输入电压范围:5.5V~36V
(2)输出电压范围:1.23V~31V
(3)最大输出电流:3A
(4)静态电流: 3mA
三、tps5430参考电路讲解以及PCB布局
1.正压降压(15V转12V)
1.1原理图
原理图参考下图,输入C3尽力靠近芯片输入端口VCC,EN悬空默认为芯片工作状态。C4的电容值必须为0.01uF。输出电压公式(R1 / R2 + 1) * 1.221。

1.2器件选择
(1)L1:由于tps5430芯片的峰值电流为3A,选择的电感峰值电流要大于等于3A,选用10uH电感(一般选择饱和电流更大的一体成型电感)。
(2)C3:由于开关波形的存在,电容必须选用有极性的电容才能更好的起到滤波的效果,容值合适即可,不可过大,这样会加重开关电源开启时的电流负担,正压滤波电容耐压值一般需要大于输入电压,最好是2倍。这里选择10uF钽电容来滤波。
(3)D1:开关电源需要整流滤波才能输出直流电压,所以整流二极管的选型也很重要,模块设计时兼容性价比采用了SS34,即为40V反偏电压,3A最大电流,能满足电流设计,有条件的可以使用SS54或者SS56等更大功率的管子,可以提高输出电流的稳定度。
1.3PCB布局

注:U2、U3为贴片排针
布局指点:
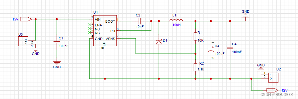
2.正压降负压
负电压的器件选择跟正电压一致,这里不再重复。PCB布局要求基本一致,但有些重要点会在下面强调。
1.1原理图
输出电压公式(R1 / R2 + 1) * 1.221。

1.2PCB布局

注:U2、U3为贴片排针,U4为钽电容(由于当时疏忽导致符号给错doge)
1.3注意事项:
(1)负电压的散热焊盘需要接V-,不然芯片会短路。
(2)注意极性电容U4的正负极性方向是与正电压输出中极性电容的方向相反。(接反会导致钽电容直接报废)
(3)尽量保证从电感流出的回路电流靠近输出电压的接口,减小回路。
电脑0x0000001A蓝屏错误怎么U盘重装系统教学分享。有用户电脑开机之后遇到了系统蓝屏的情况。系统蓝屏问题很多时候都是系统bug,只有通过重装系统来进行解决。那么蓝屏问题如何通过U盘重装新系统来解决呢?来看看以下的详细操作方法教学吧。 准备工作: 1、U盘一个(尽量使用8G以上的U盘)。 2、一台正常联网可使用的电脑。 3、ghost或ISO系统镜像文件(Win10系统下载_Win10专业版_windows10正式版下载-系统之家)。 4、在本页面下载U盘启动盘制作工具:系统之家U盘启动工具。 U盘启动盘制作步骤: 注意:制作期间,U盘会被格式化,因此U盘中的重要文件请注
Unity自动旋转动画1.开门需要门把手先动,门再动2.关门需要门先动,门把手再动3.中途播放过程中不可以再次进行操作觉得太复杂?查看我的文章开关门简易进阶版效果:如果这个门可以直接打开的话,就不需要放置"门把手"如果门把手还有钥匙需要旋转,那就可以把钥匙放在门把手的"门把手",理论上是可以无限套娃的可调整参数有:角度,反向,轴向,速度运行时点击Test进行测试自己写的代码比较垃圾,命名与结构比较拉,高手轻点喷,新手有类似的需求可以拿去做参考上代码usingSystem.Collections;usingSystem.Collections.Generic;usingUnityEngine;u
ChatGPT是一款引人注目的产品,它的突破性功能在各个领域都创造了巨大的需求。仅在发布后的两个月内,就累计了超过1亿的用户。它最突出的功能是能够在几秒钟内完成各种文案创作,包括论文、歌曲、诗歌、睡前故事和散文等。与流行的观点相反,ChatGPT可以做的不仅仅是为你写一篇文章,更有用的是它如何帮助指导您的写作过程和写作方法。接下来手把手教你利用ChatGPT辅助完成写作的五种方法。1.使用ChatGPT生成论文的观点在开始写作之前,我们需要让ChatGPT帮我们充实想法,找到论文切入点。当老师布置论文时,通常会给予学生一个提示,让他们可以自由地表达和分析。这时,我们需要找到论文的角度和思路,然
UART串口这个东西,是嵌入式学习上避不开的,不仅在调试中经常用到,还有很多模块通过串口与SOC相连。这篇文章让你彻彻底底,搞明白串口程序的编写。没有基础的先看:嵌入式Linux学习系列全部文章:嵌入式Linux学习—从裸机到应用教程大全 目录1.UART串口1.1UART硬件连接1.2UART软件通信协议2.读手册,编程序2.1找对应引脚2.2设置GPIO为UART功能2.3设置UART(初始化)2.4编写发送接收函数3.完整代码和验证1.UART串口全称:通用异步收发传输器(UniversalAsynchronousReceiver/Transmitter,简称UART)是一种串行异步收发
SpringCloudAlibaba全集文章目录:零、手把手教你搭建SpringCloudAlibaba项目一、手把手教你搭建SpringCloudAlibaba之生产者与消费者二、手把手教你搭建SpringCloudAlibaba之Nacos服务注册中心三、手把手教你搭建SpringCloudAlibaba之Nacos服务配置中心四、手把手教你搭建SpringCloudAlibaba之Nacos服务集群配置五、手把手教你搭建SpringCloudAlibaba之Nacos服务持久化配置六、手把手教你搭建SpringCloudAlibaba之Sentinel实现流量实时监控七、手把手教你搭
现在智能电视的更换成本很高,更新的速度也非常之快,不少朋友会使用电视盒子来代替电视。因为小米盒子性价比高,配置很棒,资源又挺齐全的,大家都会比较优先选择入手。可很多使用了小米盒子的朋友发现,它并不能直接收看电视直播节目,小米电视盒子怎样看电视直播?要解决这个问题,其实很简单,看以下教程。1.小米电视盒子怎样看电视直播方法——下载美家市场①进入美家市场官网下载最新版本apk文件,并复制粘贴到u盘②打开“设置”→“账号安全”,将【安装未知来源的应用】和【米联安全】设置为允许;③将U盘插到小米盒子的USB接口上,会自动检测到新的USB设备,打开它;④没弹出U盘的可以打开应用程序下的“高清播放器”,切
zookeeper单节点部署及注意事项kafka戳这里:kafka单节点部署,手把手从零到一事前准备:1、一台Linux服务器或者是一台虚拟机2、准备好JDK环境3、安装好wget(当然也可以不用这个,只是用于下载安装包的一个工具,所以能下载好包就是没问题的)4、需要了解vim的一些基础操作,不懂得可自行百度1、Zookeeper的单节点部署1.1、下载这里用的zookeeper版本为3.6.4运行命令:wgethttps://dlcdn.apache.org/zookeeper/zookeeper-3.6.4/apache-zookeeper-3.6.4-bin.tar.gz运行命令,进行压
0,前言我看的是 技术宅阿棍儿的视频,B站有。系列视频:从代码引用插件_哔哩哔哩_bilibili看不懂,只能边查资料边看,讲的顺序有点乱1,根据视频提示创建第三方插件 注意:如果只有空白插件的情况,需要你创建一个C++类,就能够看到很多插件类型了具体看着:CreatingNewPlugins-non-contentonly-missingtemplates?-#3byJollyTarkaVFX-C++-EpicDeveloperCommunityForums (将这个插件放在了ue引擎或者选择放在项目下面,建议后者)2,创建游戏模式可以参考以下文章,很简单,就看前面的两步就OK: (以下过程
搜索一般都会要求具有“搜索推荐”或者叫“搜索补全”的功能,即在用户输入搜索的过程中,进行自动补全或者纠错。以此来提高搜索文档的匹配精准度,进而提升用户的搜索体验,这就是Suggest。termsuggestertermsuggester正如其名,只基于tokenizer之后的单个term去匹配建议词,并不会考虑多个term之间的关系。POST//_search{ "suggest":{ "":{ "text":"", "term":{ "suggest_mode":"", "field":"" } } }}text:用户搜索的文本field:要从哪个字段选取推荐数
1.打开soccommendshell2.打开黄金工程目录文件夹(cd命令)3.更新hps头文件4.编译生成设备树文件如果出现下列情况:说明我们设备树文件没有进行更改,系统就认定这个文件不需要再编译,所以无法编译。我们需要使用makeclean命令,对我们编译完成后的信息进行清除,然后再进行编译生成二进制设备树文件5.生成soc编译文件,这里我们使用脚本文件,将工程编译之后生成的sof文件转换成rbf文件,我们直接在commendshell中调用脚本文件6.打开eclipse编译器设定好工作空间新建cproject工程选择emptyproject,同时选择gcc4交叉编译工具链如果没有这个交叉